近日,教育部学生服务与素质发展中心通知,由我校生物制药技术专业陈郁教授主持的2022年“宏志助航”线上课程建设课题《药物分析检测技术及发展》顺利通过结题验收。
“宏志助航计划”是教育部组织实施的高校毕业生就业培训项目,由财政部在中央专项彩票公益金设立专项提供支持,通过线下集中培训和线上网络培训两种方式开展。其中,线上培训通过全国高校毕业生就业能力培训网络平台(https://hzzh.chsi.com.cn)开展,培训资源面向全体在校生和毕业三年内大学生免费开放。该课程前期已在宏志助航网络培训平台上线了,在校生使用学信网账号登录,点击专业类课程-医药卫生类,即可查看课程。
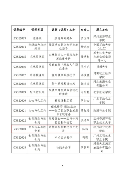
本次教育部“宏志助航计划” 线上课程建设,组织全国高校申报,最终遴选出38门课程,其中我校立项1门,为全省唯一入选高校。在学校领导、学工部、教务处和分院的指导支持下,课程团队教师严格按照课程建设要求,高质量完成课题各项任务,课程建设结题材料得到了教育部相关专家的一致好评。课程上线后反馈良好,截止5月30日,全国毕业生累计学习量已达7841人次。


图1立项图
教育部“宏志助航计划”课题的顺利结题,是我校深入贯彻教育部“全国普通高校毕业生就业创业促进行动”的重要举措。后续我们将继续围绕 学校“双高”建设和升本创大,加强教育部“宏志助航计划”建设成果在课程建设、资源库建设、新形态和数字教材建设等方面的应用,推动学院和学校事业高质量发展,持续提升教学质量和毕业生就业能力,全力帮助生物制药技术及相关专业毕业生更加充分更高质量就业。


图2结题证书 图3宏志助航网络培训平台